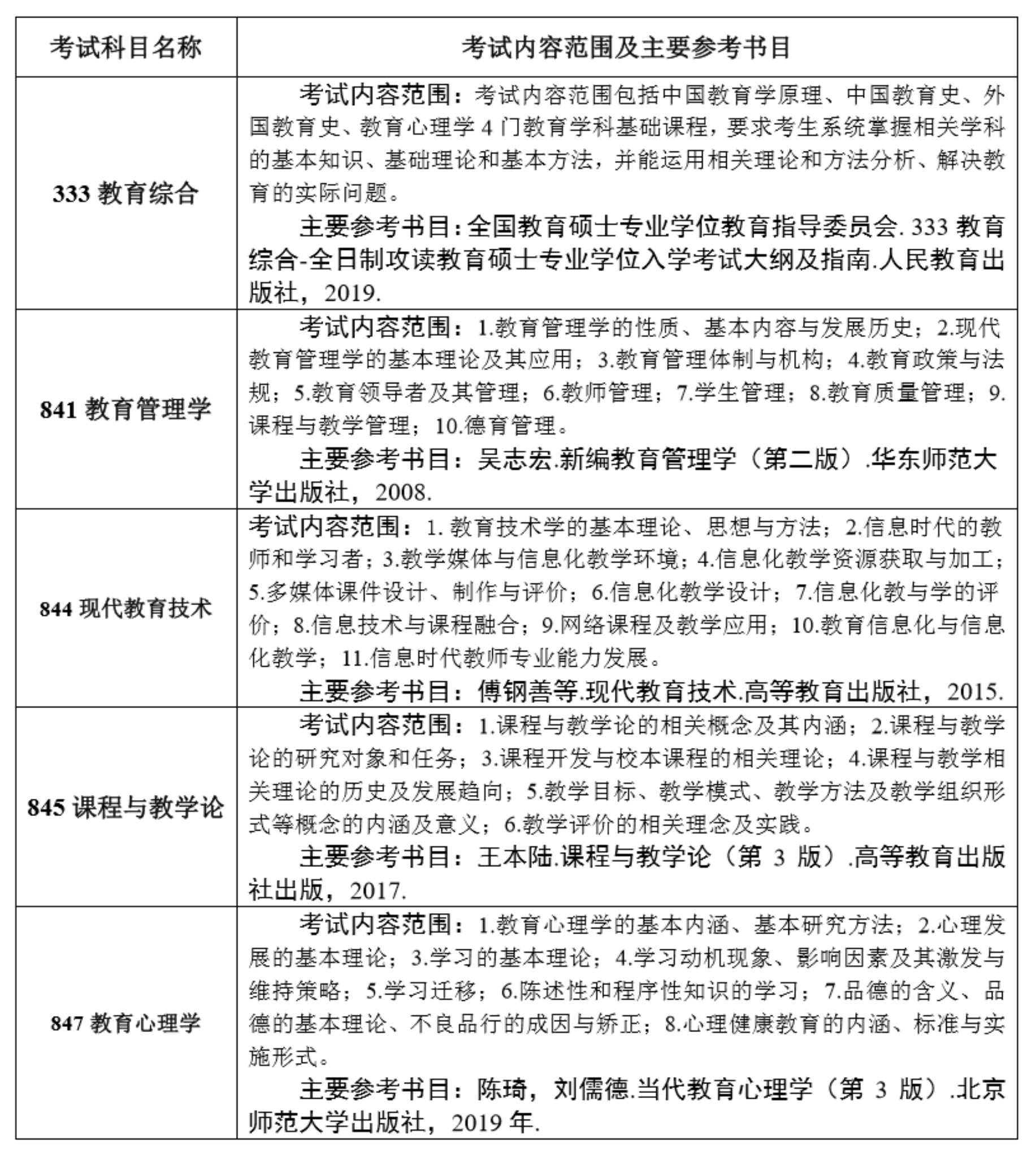
您所在的位置: 首页» 研究生教育» 硕士招生 2020 年专业型硕士招生考试自主命题科目 时间:2020-07-17 08:46:45 中国·3044永利集团(集团)有限公司-官方网站 2020 年专业型硕士招生考试自主命题科目