中国·3044永利集团(集团)有限公司-官方网站
首页
关于我们
永利3044集团官网简介
公司领导
历任领导
机构设置
团队队伍
教 授
副教授
讲 师
行政教辅
荣休人员
党建工作
支部设置
分党校
党务工作
理论学习
人事工作
工会工作
人才培养
旗下产业
研究生教育
员工工作
学工动态
学风建设
党团建设
日常管理
心理健康
科学研究
学科动态
科学研究
学科平台
人才招聘
招生政策
就业政策
集团招生网
集团就业网
员工工作
员工动态
员工名录
员工专网
集团首页
集团首页
新闻网
综合服务平台
服务指南
信息公开
首页
关于我们
永利3044集团官网简介
公司领导
历任领导
机构设置
团队队伍
教 授
副教授
讲 师
行政教辅
荣休人员
党建工作
支部设置
分党校
党务工作
理论学习
人事工作
工会工作
人才培养
旗下产业
研究生教育
员工工作
学工动态
学风建设
党团建设
日常管理
心理健康
科学研究
学科动态
科学研究
学科平台
人才招聘
招生政策
就业政策
集团招生网
集团就业网
员工工作
员工动态
员工名录
员工专网
您所在的位置:
首页
»
人才培养
» 研究生教育
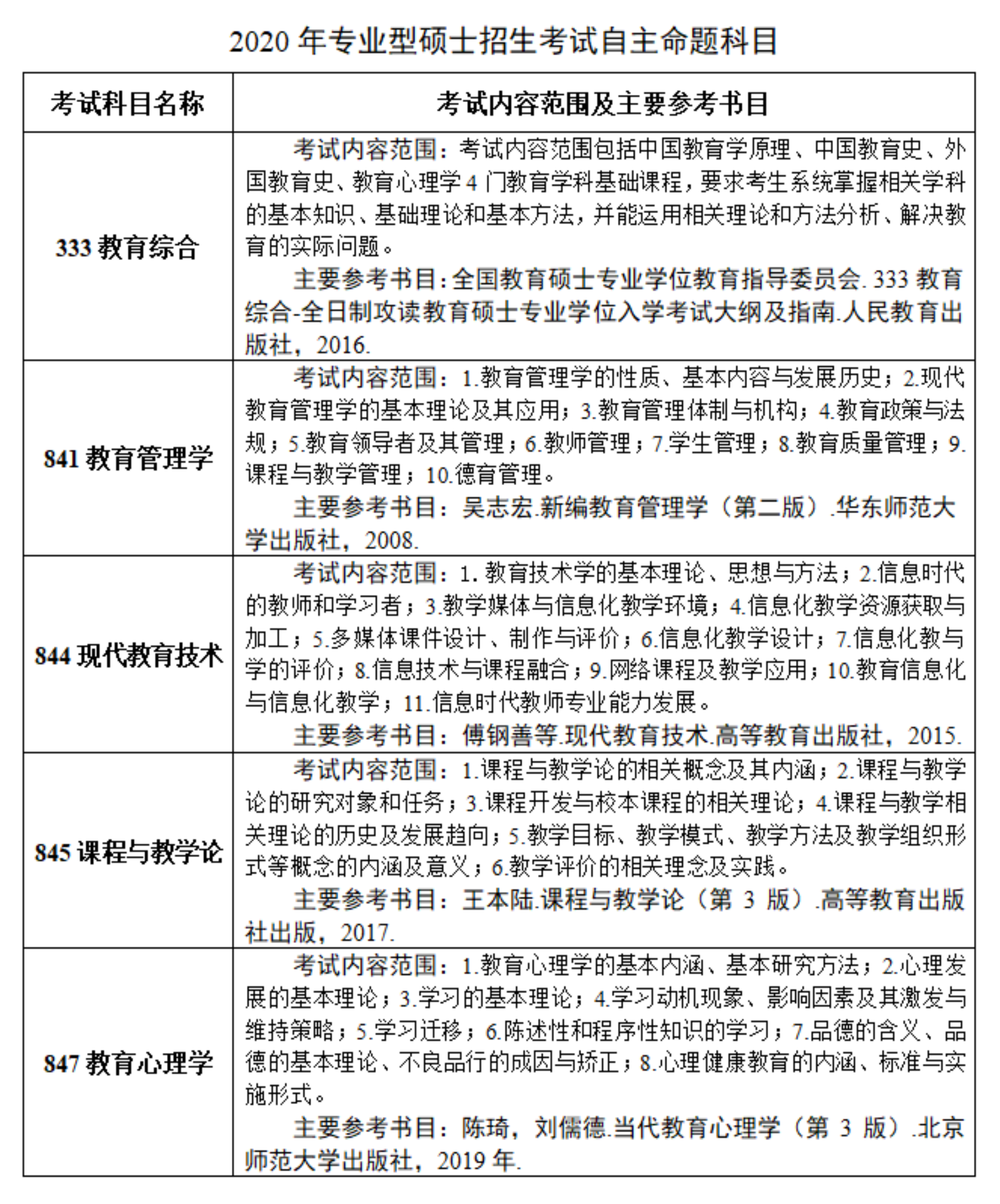
2020年专业型硕士招生考试自主命题科目
时间:2019-09-20 17:19:40
中国·3044永利集团(集团)有限公司-官方网站
TOP